为进一步落实全校“学风建设工作推进会”精神,信息学院通过召开会议、制定考核制度、加大宣传推广、加强日常监督检查等举措,领导班子、学工办、班主任、任课教师、各班级多级联动,共同推进学院学风建设工作。


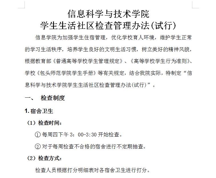
10月26日,召开学院学工办例会,传达部署学校“学风建设工作推进会”精神,结合学校《关于进一步加强学风建设工作的实施方案》和《包头师范学院大学生行为规范“十要十不要”》相关内容,重新修改完善了《信息学院“优良学风班级”量化考核细则》和《学生生活社区检查管理办法(试行)》,对各班级学习落实“十要十不要”工作进行了布置。26日开始,各班召开班会,创新形式组织学习大学生行为规范“十要十不要”相关内容,21级新生班班主任组织学生集体朗读“十要十不要”并将其作为每天晨读的必须内容;学院及时将大学生行为规范“十要十不要”宣传标语上墙,并通过学院官微、工作群等媒介大力宣传推广。10月28日,召开全体教职工大会,学院党总支书记和院长分别从教职工管理和教学方面对学院学风建设工作进行了再要求、再部署。之后,召开了班主任工作月例会,解读学校学风建设工作方案,对各班推进学习“十要十不要”提出明确要求,要落地见效,避免流于形式。希望班主任老师能够高度重视班级学风建设,常抓不懈,久久为功。

